2月24日,国际学术期刊NPJ Vaccines在线发表了中国科学院分子细胞科学卓越创新中心(生物化学与细胞生物学研究所)丛尧研究组、复旦大学上海市重大传染病和生物安全研究院黄忠研究组、以及华淞(上海)生物科技有限公司王晓黎、刘庆伟团队的合作研究成果 “Structural insight into the assembly and D antigenicity of polio type 1 stabilized virus-like particles”。该研究利用酵母重组表达系统高效制备了1型脊髓灰质炎病毒(PV1)的热稳定型病毒样颗粒(Virus-Like Particle,VLP)作为候选疫苗,并通过冷冻电镜系统解析了其组装机制及D-抗原性的结构基础。为新一代脊灰疫苗开发奠定坚实基础,也为实现“全球小儿麻痹症根除计划”提供了更安全高效、可产业化的解决方案。
脊髓灰质炎是由脊髓灰质炎病毒(Poliovirus, PV)引起的急性传染病,严重时可导致不可逆的弛缓性瘫痪甚至死亡。虽自1988年世界卫生组织发起“全球小儿麻痹症根除计划”以来,疫苗接种已使全球发病率大幅下降,但仍未实现彻底根除。现有灭活疫苗和口服减毒疫苗在生产均依赖高感染性活病毒,存在生物安全风险;减毒疫苗还可能在接种者体内回复突变为强毒株,造成新的传播隐患。因此,研发在生产环节完全不涉及活病毒的新一代脊灰疫苗,成为加快实现全球消除脊灰病毒目标的关键。
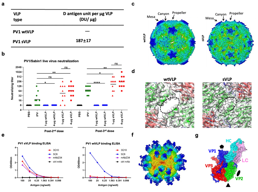
研究团队创新性采用VP0/VP3/VP1三种衣壳蛋白表达盒串联策略,在毕赤酵母中成功制备出PV1野生型病毒样颗粒(wtVLP)及基于热稳定突变毒株SC7的稳定型颗粒(sVLP)。实验显示sVLP的D-抗原含量达到187单位/微克蛋白,显著优于野生型(图a)。在40℃高温处理10分钟后仍保留超过50%的抗原活性,热稳定性优异。小鼠免疫实验中,1微克sVLP即可诱导高滴度中和抗体,优于0.5人剂量的商业灭活疫苗;而同等剂量野生型VLP则未能产生有效免疫应答(图b)。尤为重要的是,该酵母表达系统产量突出,每100毫升培养物可获得相当于16,830剂灭活疫苗的抗原量,成本优势与产业化前景显著。
为深入理解sVLP的高效保护机制,研究团队运用冷冻电镜技术解析了野生型与稳定型颗粒的高分辨率三维结构(图c)。结果显示,野生型VLP呈扩张构象,二重轴通道开放,缺乏D-抗原性;而含7个热稳定性突变的sVLP呈紧密构象,二重轴通道封闭,关键抗原结构稳定有序(图d)。结构比对证实,sVLP与已报道的SC6b D-抗原颗粒高度一致,其VP1疏水口袋更为狭窄、整体更紧凑稳定,从原子水平阐明了热稳定突变锁定D-抗原构象的机制,为理性设计高稳定性脊灰VLP疫苗提供了关键依据。
团队进一步从免疫小鼠中筛选获得特异性识别D-抗原的中和性单克隆抗体3G10。生化实验表明,3G10仅特异性识别D-抗原颗粒,不结合C-抗原颗粒(图e),且与D-抗原特异性抗体标准品mAb234存在结合竞争。结构分析揭示其结合于病毒表面“峡谷”区域,其互补决定区与VP1的BC/GH环及VP2 EF环形成广泛的氢键和盐桥网络(图f-g)。在D-抗原向C-抗原构象转变过程中,该表位结构松散化破坏了抗体结合界面,解释了3G10对D-抗原的高度特异性。值得注意的是,3G10结合表位与病毒受体PVR结合位点高度重叠,可通过空间位阻阻断病毒-受体结合,实现中和作用。基于这一发现,团队建立了以3G10为核心的双抗体夹心检测法,实现了D-抗原的精准定量,为疫苗质量控制提供了关键工具。
综上,该研究首次系统阐明了酵母表达脊髓灰质炎病毒样颗粒的组装机制与D-抗原性的结构基础,成功构建了兼具高产量、高稳定性和强免疫原性的候选疫苗,及配套的抗原检测体系。这不仅为新一代脊灰疫苗开发奠定坚实基础,也为实现“全球小儿麻痹症根除计划”提供了更安全、高效、可规模化生产的解决方案。
分子细胞卓越中心博士后洪琴,上海市重大传染病和生物安全研究院博士生陈天与华淞(上海)生物科技有限公司韩文玉博士为共同第一作者。上海市重大传染病和生物安全研究院黄忠研究员,分子细胞卓越中心丛尧研究员,华淞(上海)生物科技有限公司王晓黎博士和刘庆伟博士为该论文的共同通讯作者。该研究获国家自然科学基金委、科技部、上海市市级科技重大专项、中国科学院先导专项及中国博士后科学基金会的经费支持;并得到国家蛋白质科学研究(上海)设施的冷冻电镜系统、数据库与计算分析系统的大力支持。
文章链接:https://doi.org/10.1038/s41541-026-01404-0

(a)wtVLP与sVLP的D-抗原含量测量;(b)wtVLP与sVLP的中和抗体诱导能力比较;(c)wtVLP与sVLP的冷冻电镜结构;(d)wtVLP与sVLP的二重轴区域的结构差异,显示sVLP二重轴通道关闭;(e)中和抗体结合实验显示3G10特异性识别sVLP;(f)sVLP-3G10 Fab复合体的冷冻电镜整体结构;(g)sVLP-3G10 Fab复合体的单体结构细节。