邮箱登录
所内OA系统入口
所外OA系统入口
English
中国科学院
邮箱登录
所内OA系统入口
所外OA系统入口
English
中国科学院
Toggle navigation
首页
机构概况
中心简介
主任致辞
现任领导
历任领导
两委委员
学术委员会
机构简图
园区风貌
科学研究
研究领域
科研成果
成果转化
人才队伍
情况简介
院士风采
杰出青年
全所PI名录
研究生培养
研究生教育
技术平台
公共技术中心
上海生命科学大型仪器区域中心
合作与交流
国际合作
院地合作
党建文化
组织体系
廉政建设
党建平台
弘扬科学家精神
王应睐基金会
科学普及
科普视频
科普图文
公众科学日
学会期刊
期刊
学会
信息公开
信息公开规定
信息公开指南
信息公开目录
预决算公开
首页
>>
党建文化
>>
廉政建设
>>
廉政教育
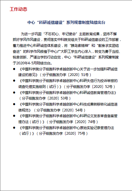
工作动态
廉政教育
学风建设
信访举报
廉政建设
工作动态
廉政教育
学风建设
信访举报
廉政建设
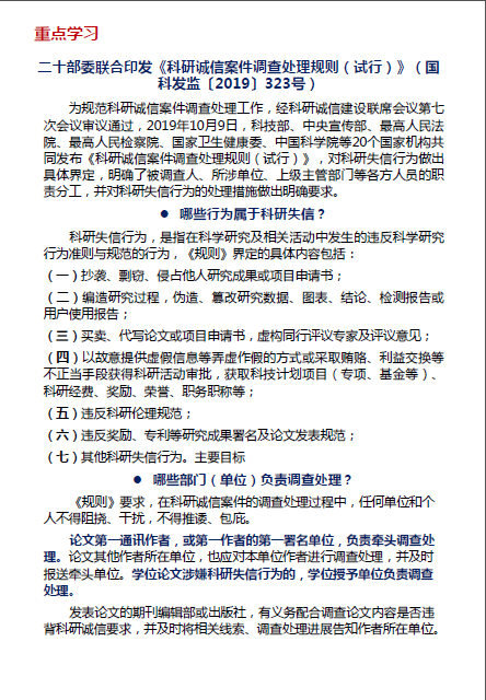
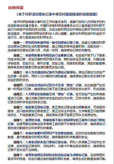
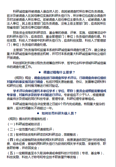
廉政之窗(2020年第一期)
来源:
时间:2020-11-16
1
2
3
4
5
6
7
8
附件下载: